MBTI是一个个人性格类型的测评工具,已被广泛地应用于职业测评、学习教育与家庭咨询等相关领域。本程序为一个免费的在线轻应用,可以帮您测出自己的MBTI性格类型。程序链接:https://www.cloudvet.org/Mapi/app/MbtiTest
如果你想学习了解MBTI各个维度的意义,可以点击这里。
本测试程序的特点
1. 在线轻应用,无需下载、安装,手机、电脑均可使用。
2. 永久免费(这在当今的互联网上越来越少见了)。
3. 提供4个维度偏向程度的评估,每个维度评价4个级别的偏向程度:1-轻微偏向,2-中等程度偏向,3-明显偏向,4-绝对偏向。
4. 提供详细的结果分析报告。
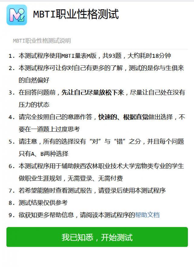
MBTI测试程序界面 |
云端兽医MBTI测试程序界面
文件来源:吴礼平
|
使用帮助Tips
1. 本测试程序使用MBTI量表M版,共93题,大约耗时18分钟
2. 本测试程序可让你对自己有更多的了解,测试的是你与生俱来的自然偏好
3. 在回答问题前,先让自己尽量放松下来,尽量让自己处在没有压力的状态
4. 请完全按照自己的意愿作答,快速的、根据直觉做出选择,不要在一道题上过度思考
5. 请注意,所有的选择没有“对”与“错”之分,并且每个问题只有A、B两种选择
6. 测试结果仅供参考
7. 若希望能随时查看测试报告,请登录后使用本测试程序
为什么要重复发明轮子?
网上的这类测试程序很多,但免费的几乎没有,有的也不稳定,说不定哪天又无法访问了。最气人的是花了15分钟做完测试,想看结果却给你显示的是一个二维码:交钱。就连下载个测试量表文档,也必须充网盘会员。这种体验很恶心。
而作为职业教育工作者,职业性格测评是我经常要做的工作。曾使用纸质版的测试量表,测评很有仪式感,但结果评判的工作却极为枯燥乏味,也容易出错。后来使用过腾讯文档/问卷星等工具收集学生问卷,再用Excel公式来评判和统计,效率大增,但依旧也不够自动化。
本着自主、可控的想法,自己写一个MBTI测试程序,虽然费点时间,但能给未来使用带来便利。更重要的是,完全免费——相信我,我就是当今互联网上的一股清流
:-)


